| |
|
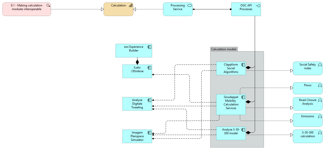
Processing Service |
Rekenen |
| |
|
OGC API Processes |
Processing Service |
| |
|
8.1 - Making calculation modules interoperable |
Rekenen |
| |
|
iLabs /3DxVerse |
esri Experience Builder |
| |
|
Clappform Social Algorithms |
OGC API Processes |
| |
|
Clappform Social Algorithms |
Analyze Digitale Tweeling platform |
| |
|
Clappform Social Algorithms |
Imagem Planspace Simulator |
| |
|
Clappform Social Algorithms |
Social Safety index |
| |
|
Goudappel Mobility Calculation Services |
OGC API Processes |
| |
|
Goudappel Mobility Calculation Services |
iLabs /3DxVerse |
| |
|
Goudappel Mobility Calculation Services |
Analyze Digitale Tweeling platform |
| |
|
Goudappel Mobility Calculation Services |
Imagem Planspace Simulator |
| |
|
Goudappel Mobility Calculation Services |
Road Closure Analysis |
| |
|
Goudappel Mobility Calculation Services |
Emissions |
| |
|
Goudappel Mobility Calculation Services |
Flows |
| |
|
Analyze 3-30-300 model |
OGC API Processes |
| |
|
Analyze 3-30-300 model |
Analyze Digitale Tweeling platform |
| |
|
Analyze 3-30-300 model |
Imagem Planspace Simulator |
| |
|
Analyze 3-30-300 model |
3-30-300 calculation |