| |
|
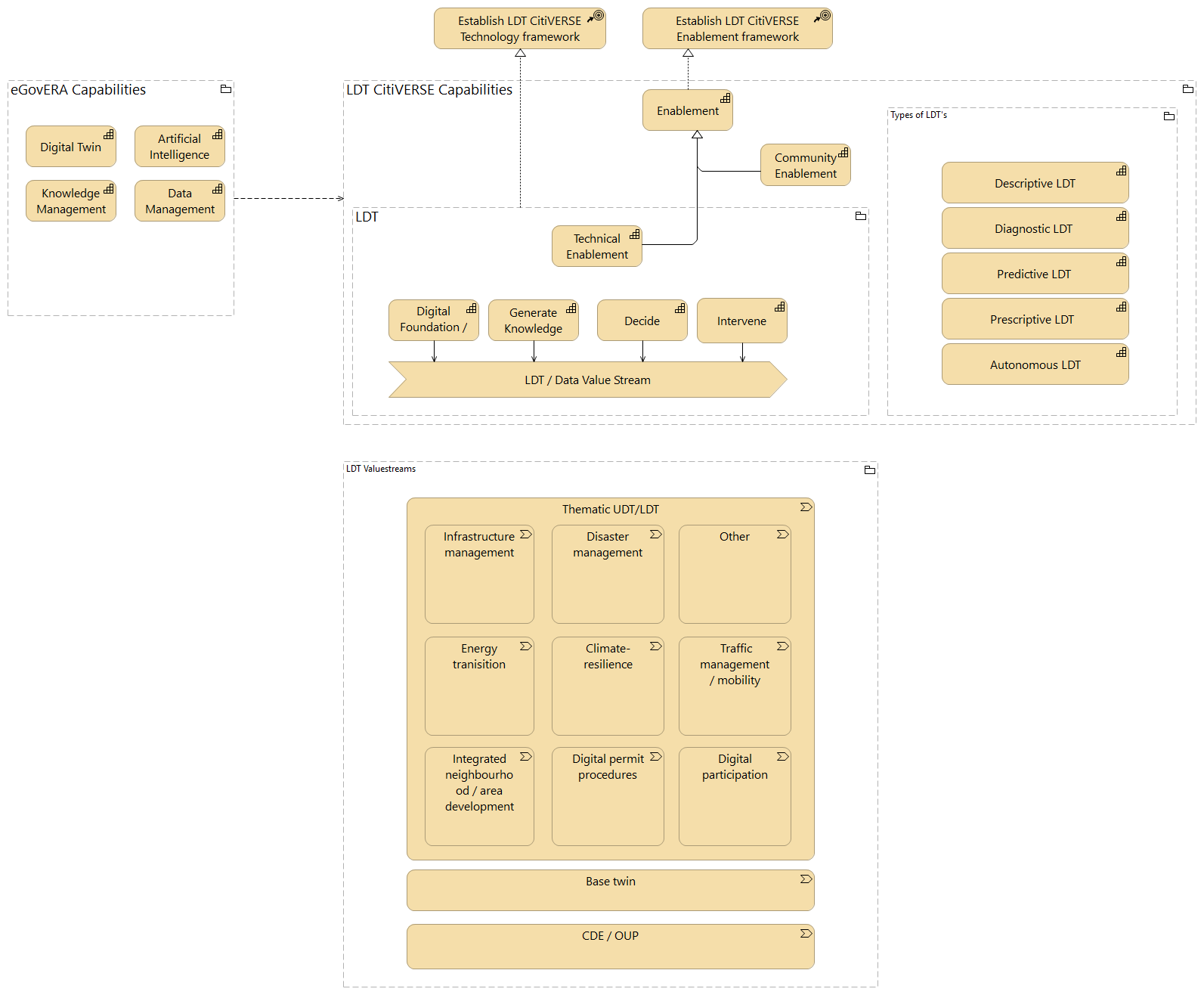
LDT CitiVERSE Capabilities |
LDT |
| |
|
LDT CitiVERSE Capabilities |
Types of LDT's |
| |
|
LDT |
Digital Foundation / Integration |
| |
|
LDT |
Generate Knowledge |
| |
|
LDT |
Decide |
| |
|
LDT |
Intervene |
| |
|
LDT |
Establish LDT CitiVERSE Technology framework |
| |
|
LDT |
LDT / Data Value Stream |
| |
|
Digital Foundation / Integration |
LDT / Data Value Stream |
| |
|
Generate Knowledge |
LDT / Data Value Stream |
| |
|
Decide |
LDT / Data Value Stream |
| |
|
Intervene |
LDT / Data Value Stream |
| |
|
Technical Enablement |
Enablement |
| |
|
Community Enablement |
Enablement |
| |
|
Enablement |
Establish LDT CitiVERSE Enablement framework |
| |
|
Types of LDT's |
Prescriptive LDT |
| |
|
Types of LDT's |
Descriptive LDT |
| |
|
Types of LDT's |
Predictive LDT |
| |
|
Types of LDT's |
Diagnostic LDT |
| |
|
Types of LDT's |
Autonomous LDT |
| |
|
LDT Valuestreams |
CDE / OUP |
| |
|
LDT Valuestreams |
Base twin |
| |
|
LDT Valuestreams |
Thematic UDT/LDT |
| |
|
Thematic UDT/LDT |
Other |
| |
|
Digital participation |
Thematic UDT/LDT |
| |
|
Digital permit procedures |
Thematic UDT/LDT |
| |
|
Integrated neighbourhood / area development |
Thematic UDT/LDT |
| |
|
Energy tranisition |
Thematic UDT/LDT |
| |
|
Climate-resilience |
Thematic UDT/LDT |
| |
|
Traffic management / mobility |
Thematic UDT/LDT |
| |
|
Disaster management |
Thematic UDT/LDT |
| |
|
Infrastructure management |
Thematic UDT/LDT |
| |
|
eGovERA Capabilities |
Digital Twin |
| |
|
eGovERA Capabilities |
Knowledge Management |
| |
|
eGovERA Capabilities |
Data Management |
| |
|
eGovERA Capabilities |
Artificial Intelligence |
| |
|
eGovERA Capabilities |
LDT CitiVERSE Capabilities |